BWIN必赢股份集团 - 拓扑声子晶体减震技术专家

技术咨询热线:0577-61222333

应急管理部 中国地震局关于印发“十四五”国家防震减灾规划的通知

类别:研发进展 发布时间:2025-08-22 浏览人次:

  国家矿山安监局,消防救援局、森林消防局,各省、自治区、直辖市应急管理厅(局)、地震局,新疆生产建设兵团应急管理局,应急管理部机关各司局,国家安全生产应急救援中心,应急管理部所属事业单位,中国地震局机关各司室、所属事业单位:

  现将《“十四五”国家防震减灾规划》印发给你们,请结合实际,认真贯彻执行。

  防震减灾是防灾减灾救灾的重要内容,也是应急管理体系的重要组成部分,事关人民群众生命财产安全,事关社会和谐稳定。为深入贯彻落实习近平总书记关于防灾减灾救灾重要论述和防(本文发布时有删减震减灾重要指示批示精神,加快推进防震减灾事业高质量发展,根据《中华人民共和国防震减灾法》《中华人民共和国国民经济和社会发展第十四个五年规划和2035年远景目标纲要》《“十四五”国家应急体系规划》和《新时代防震减灾事业现代化纲要(20192035年)》等法律法规和文件,制定本规划。

  “十三五”时期,在以习近平同志为核心的党中央坚强领导下,防震减灾工作取得了明显成就。地震监测预报预警能力持续增强,全国大部分地区地震监测能力达到2.5级,国内地震实现2分钟自动速报,部分地区具备地震预警服务能力。地震灾害风险防治能力稳步提升,全面实施第五代全国地震区划图,开展全国地震灾害风险调查和重点隐患排查,推动地震易发区房屋设施加固工作,农村民居地震安全工程惠及数千万农村村民。地震应急救援实现重大变革,有效应对四川九寨沟7.0级、四川长宁6.0级等强震。防震减灾公共服务扎实推进,完成重大工程地震安全性评价900余项,减隔震技术应用于北京大兴国际机场等1300余项建设工程。地震科技创新不断拓展,高铁核电地震预警技术研究取得新突破,成功发射“张衡一号”电磁监测试验卫星,共建“一带一路”国家地震监测基础设施。防灾减灾救灾体制机制改革深入落实,与“全灾种、大应急”体系相适应的防震减灾治理体系初步形成。“十三五”规划目标任务如期完成,地震人员伤亡和直接经济损失明显下降,地震灾害对经济社会影响明显减轻,为保障人民生命财产安全、全面建成小康社会提供了有力地震安全服务。

  习近平总书记对防灾减灾救灾和防震减灾作出一系列重要指示批示,为防震减灾提供根本遵循。全面建成小康社会,实现第一个百年奋斗目标为防震减灾事业奠定了坚实基础。人民对包括地震安全在内的日益增长的美好生活需要,经济社会高质量发展,对防震减灾提出新任务。新兴数字技术赋能地震科技创新,为实现现代智慧防震减灾注入新动力。融入“全灾种、大应急”体系,丰富对外开放内涵,提升开放合作水平,为防震减灾拓展新空间。

  地震多、强度大、分布广、灾害重是我国的基本国情。地震监测站网布局需要进一步优化,地震预报依然是世界性难题,地震预警服务刚刚起步,科技创新对事业支撑引领作用不够,防震减灾宣传教育不够普及,社会力量参与和市场机制尚未得到充分发挥,防震减灾事业高质量发展任重道远。

  总体上看,“十四五”时期防震减灾事业发展的机遇与挑战并存,必须深刻认识新发展阶段的新变化新要求,着眼“两个大局”,牢固树立总体国家安全观,落实“两个坚持,三个转变”工作方针,认识和把握防震减灾事业发展规律,抓住机遇,应对挑战,坚持底线思维,着力防范和化解可能影响我国现代化进程的重大地震灾害风险,推动防震减灾事业高质量发展。

  以习近平新时代中国特色社会主义思想为指导,全面贯彻党的十九大和十九届历次全会精神,深入落实习近平总书记关于防灾减灾救灾重要论述和防震减灾重要指示批示精神,深刻认识“两个确立”的决定性意义,增强“四个意识”、坚定“四个自信”、做到“两个维护”,紧紧围绕统筹推进“五位一体”总体布局和协调推进“四个全面”战略布局,立足新发展阶段,完整、准确、全面贯彻新发展理念,服务和融入新发展格局,坚持人民至上、生命至上,坚持总体国家安全观,更好统筹发展和安全,坚持以防为主、防抗救相结合,坚持常态减灾和非常态救灾相统一,健全完善体制机制,推动防震减灾事业高质量发展,进一步夯实监测基础、加强预报预警,摸清风险底数、强化抗震设防,保障应急响应、加强公共服务,创新地震科技、推进现代化建设,为全面建设社会主义现代化国家提供地震安全保障。

  坚持党的全面领导,坚决做到“两个维护”。加强党对防震减灾工作的全面领导,全面贯彻党的基本理论、基本路线、基本方略,把党的政治优势、组织优势和制度优势转化为防震减灾事业发展的坚强保障,以防震减灾高质量发展成效践行“两个维护”。

  坚持以人民为中心,服务高质量发展。坚持人民至上、生命至上,始终把保护人民群众生命财产安全放在首位,着力提升防震减灾服务能力,以高水平发展服务经济社会高质量发展,不断增强人民群众的获得感、幸福感、安全感。

  坚持预防为主,防范重大风险隐患。牢固树立地震灾害风险防治理念,科学认识和把握地震灾害规律,坚持底线思维,注重防御重大地震灾害,坚持关口前移,主动防御,最大限度减轻地震灾害风险和损失。

  坚持系统观念,统筹协调。提升防震减灾高质量发展的整体性和协同性,推动科技创新、业务建设和公共服务等各环节有效衔接和高效协同。更好发挥中央、地方和各方面积极性,统筹推进资源合理配置和高效利用,推进区域防震减灾协调发展。

  坚持改革创新,依法治理。加快构建系统完备、科学规范、运行有效的防震减灾体制机制,大力推进地震科技创新,持续增强事业发展活力和动力。运用法治思维和法治方式,持续完善法律法规和标准体系,全面提高全社会防御地震灾害能力和水平。

  坚持开放合作,融合发展。坚持防震减灾工作与经济社会融合发展,动员全社会力量积极参与防震减灾工作,完善风险防控机制,不断推进新时代防震减灾事业现代化。积极开展全方位、宽领域、多层次的国际交流合作,着力在构建人类命运共同体的实践中展现新作为。

  到2025年,初步形成防震减灾事业现代化体系,体制机制逐步完善,地震监测预报预警、地震灾害风险防治、地震应急响应服务能力显著提高,地震科技水平进入国际先进行列,地震预报预警取得新突破,地震灾害防御水平明显增强,防震减灾公共服务体系基本建成,社会公众防震减灾素质进一步提高,大震巨灾风险防范能力不断提升,保障国家经济社会发展和人民群众生命财产安全更加有力。到2035年,基本实现防震减灾事业现代化,基本建成具有中国特色的防震减灾事业现代化体系,关键领域核心技术实现重点突破,基本实现防治精细、监测智能、服务高效、科技先进、管理科学的现代智慧防震减灾。

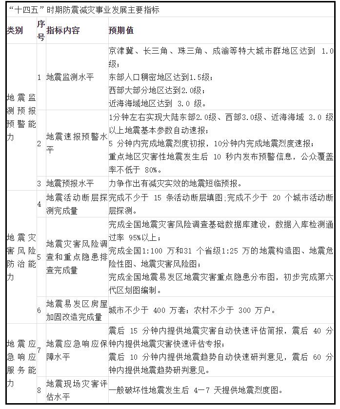
应急管理部 中国地震局关于印发“十四五”国家防震减灾规划的通知(图1)

  夯实监测基础。优化测震观测和地球物理观测站网,初步完成基准站布局调整与建设,推进基本站建设与完善,着力提升四川、云南、西藏、新疆、青海等西部地区和近海海域的地震监测能力。强化京津冀地震安全风险监测业务一体化。完善水库、核电、火山、煤矿等专用监测台网,提升非天然地震事件的监测能力。发展LiDAR、InSAR、重力和电磁等空间对地观测技术应用,探索无人机探测和船载综合物理观测技术。形成覆盖我国海陆及周边地区的现代化综合地震监测体系。实施地震台站改革,构建“国家地震台、省地震台、中心站、一般监测站”四级监测预报预警业务架构,建立健全质量管理体系和标准体系,优化业务流程,推动地震台站业务转型升级。

  加强地震预报。优化地震长中短临和震后趋势预报业务,健全完善地震预报责任体系和业务体系。构建区域断层模型,探索地震数值预测技术。按照地震构造分区,健全完善地震大形势预测、危险区确定和短临预测指标体系,形成基于预测指标的地震综合概率预测业务能力。加强区域震情跟踪,完善震情跟踪会商机制,建设全国一体化分析会商技术平台,完善地震预测评价机制。加强地震预报人才队伍建设,组建地震预报分析专家团队。完善新时期群测群防工作体系,加强地震短临预报实践,力争取得减灾实效。

  强化预警服务。建成国家地震烈度速报与预警系统,形成部门联合、上下衔接、管理规范的地震预警体系,完善信息发布政策和制度,引导社会力量共建中国地震预警“一张网”,强化预警信息服务,实现重点区域震后秒级地震预警信息发布能力、分钟级地震烈度速报能力。重点地区充分利用应急广播、电视、互联网、手机等手段,建设多终端立体化传播平台,精准发布地震预警信息,实现到村到户到个人。拓展地震预警示范应用,为高铁、核电、水库、危化等行业领域必赢网址用户提供预警信息。

  摸清风险底数。继续推进全国地震灾害风险调查和重点隐患排查,查清地震灾害危险源与风险源,掌握地震灾害风险底数,形成地震灾害风险数据库并建立常态化更新机制。加强地震构造环境精细探测,夯实地震活动断层探测、风险隐患调查、灾害隐患监测,以及灾害风险预警、评估、区划等地震灾害风险防治基础业务,建设国家地震灾害风险防治业务平台。建立完善国家、省地震区划分级管理机制,构建相应的地震区划业务体系,编制新一代地震区划图。

  强化抗震设防。深化地震安全性评价“放管服”改革,依法加强抗震设防要求管理,加强事中事后监管,构建建设单位、地方政府、行业部门和地震部门全链条监管体系。推动提升地震灾害防御工程标准和重点基础设施设防标准。针对重大工程、各类开发区工业园区房屋建筑和城市基础设施、一般建设工程、学校医院等人员密集场所等,形成差别化的抗震设防要求制度体系。继续协调推进地震易发区房屋设施加固工程,协同推进农村危房改造和地震高烈度设防地区农房抗震改造,强化农村民居抗震设防服务和指导。加强雄安新区、川藏铁路等国家重大战略和重大工程地震安全技术保障。推进全国综合减灾示范社区建设。完善应急避难场所规划布局,推进应急避难场所建设。推进提升通信、交通、供水供电等生命线工程防震抗震能力。推动重大工程建立地震安全监测和健康诊断系统,推广减隔震等抗震新技术应用。

  增强城市韧性。推动国土地震区划纳入国土空间规划。推动建设特大城市和城市群地震灾害危险源监测系统和重大风险源健康诊断与风险预警技术系统,加强重点地区与城市活动断层探测,评估不同地震作用下的灾害风险,推动特大城市和城市群地震灾害风险精准治理。推动城市重要建筑、基础设施系统及社区抗震韧性评价及加固改造。建立京津冀地区地震灾害防范联防联控机制。开展京津冀地区大震灾害情景构建,为国土空间规划、城市韧性建设、应急救援准备、大震巨灾应对等提供决策信息。依托智慧城市建设地震灾害风险信息系统,面向政府、行业、企业、公众开展精准地震灾害风险信息服务。推动构建权责清晰、管理有序、规范科学、多元共治的城市地震灾害风险防治责任体系。

  完善体系建设。提高防大震救大灾应急能力,健全全国地震应急预案体系,完善统一指挥、响应迅速的应急指挥体系,进一步理顺抗震救灾指挥机制,提升各级抗震救灾指挥部指挥协调能力。实施地震应急救援装备现代化工程,推进大震巨灾等极端条件下空天地一体化应急通信体系建设,强化特大城市和城市群地震应急救援能力。加强地震灾害紧急救援训练基地建设与升级改造,提升地震应急救援培训能力。推进地震专业救援队伍标准化建设,开展救援队伍能力分级测评,提升四川、云南、西藏、新疆等地震易发高发区区域地震灾害救援能力。加强规范和引导社会应急力量参与地震救援。

  保障应急响应。制定重特大地震应对方案,强化重点危险区监视与重特大地震应对准备。构建地震应急信息服务统一平台,将地震应急响应辅助决策信息和应急处置流程等可视化呈现。加强余震监测和震后趋势研判,防范次生衍生灾害。开展年度地震重点危险区、重点省份地震灾害损失预评估,完善地震应急救援和灾后重建技术支撑。组织开展地震灾害快速评估,完善震情灾情紧急快报工作机制,快速提供灾情速报、趋势判定和灾情实时动态信息。规范地震现场应急处置工作,推进地震现场应急队伍标准化建设。组织开展地震灾害现场调查和烈度评定。组织开展地震应急科学考察。强化大震应急物资储备能力。

  构建服务框架。形成防震减灾决策服务、公众服务、专业服务和专项服务体系。面向政府地震应急管理,提供震前防御、震时响应和震后救灾与恢复重建的决策服务。面向社会公众,拓展地震速报、预警信息、防震减灾科普宣传等公众服务。面向高铁、桥梁、大坝、核电等重点行业和国防建设,强化监测预警、结构健康诊断和地震安全性评价等专业服务。面向国家重大战略和重要活动,强化地震安全保障等专项服务。

  增强服务供给。制定公共服务事项清单、产品清单,实施动态管理。深化公共服务业务和科技支撑,提升地震数据精准度,推进服务产品规划、设计和研制。建设公共服务平台,整合地震数据资源和公共服务产品,统一服务窗口。创新公共服务工作机制,深化部门合作,激发社会力量活力,培育市场,推动多元供给,力争实现智慧服务,促进防震减灾相关产业发展。

  强化科技攻关。坚持科技创新在现代化建设全局中的核心地位,继续实施地震科技创新工程,强化地震基础理论探索,开展重要地震带孕震机理研究,开展相关物理模型和新技术新方法研究。加强原创性、引领性科技攻关,开展大地震孕育发生过程监测与预测预报关键技术及装备研发。重组地震动力学国家重点实验室,建强国家级野外科学观测站。健全中国地震局重点实验室、技术创新中心、野外科学观测站体系。加强区域研究所建设,开展火山、海洋等有区域特色的地震科学研究。

  完善体制机制。加快推进地震科技体制改革,完善地震业务中心、省级地震局和科研院所“前店后厂”的工作格局,突出创新导向、结果导向和实绩导向,建立高效运行管理机制。完善科技成果评价机制,更加突出对防震减灾现代化的实际贡献和成果的原创性。深化与部门、地方、高校、科研院所和企业等合作,推动科技创新资源共建共享。加强创新团队建设,持续实施地震人才工程,大力弘扬科学家精神,坚持“破四唯”“立新标”并举,建立以创新价值、能力、贡献为导向的科技人才评价体系,激发创新活力。

  深化国际合作。坚持共商共建共享,积极融入全球创新网络,实施更大范围、更宽领域、更深层次对外开放。构建“一带一路”多层次防震减灾合作机制,强化“一带一路”地震观测台网建设、地震灾害风险防治、地震科学基础研究、技术和标准示范应用合作。广泛宣传我国防震减灾成就和经验,积极参与防震减灾国际合作和全球科技治理,参与和组织国际大科学计划。巩固并深化双多边合作,夯实合作机制,联合开展重大国际科技合作项目。

  强化数字技术在地震监测预报预警、地震灾害风险防治、防震减灾公共服务等领域应用,助力智慧防震减灾。依托应急管理大数据应用平台,推进地震信息资源整合与共享,提升地震信息化基础支撑能力,实现数字技术与地震业务的深度融合和创新发展。利用国家应急管理信息资源,构建国家级综合地震灾害风险基础数据中心。基于应急管理云平台,构建云架构下统一的地震数据环境,建立地震数据治理体系,完善各类地震数据流,加强数据质量控制,保障数据安全,实现地震数据治理科学化。加强网络安全防护体系和能力建设,加快地震业务系统更新换代,确保各类信息系统等级保护合规。建立数字地震档案馆。

  做好全国防灾减灾日等重点时段的科普宣传,推进防震减灾科普宣传进学校、进机关、进企事业单位、进社区、进农村、进家庭,普及防震减灾知识,提升公众防震减灾科学素养和应急避险、自救互救技能。繁荣科普创作,联合社会各界力量共同研发推广科普精品。强化科普阵地建设,推进防震减灾科普纳入地方综合科普场馆建设。整合全国资源,建设融媒体中心,利用新媒体传播优势,推进科普品牌体系建设,扩大社会影响力。推动防震减灾科普产业化发展。

  健全完善防震减灾法律法规体系,研究推动防震减灾法、地震安全性评价管理条例等法律法规修订,完善地震预警管理、建设工程抗震设防要求监管、地震灾害风险隐患排查等法律制度。制修订防震减灾业务和服务标准。深化地震行政执法改革,融入应急管理综合行政执法体系,推动执法力量向市县下沉,完善执法制度和标准,开展执法培训,规范执法程序,统一执法制服、标志、装备等。推行“互联网+执法”“互联网+监管”,提升地震行政执法效能。积极组织防震减灾法律法规宣传教育活动,提高社会各界防震减灾法治意识。

  建设中国特色、世界一流的地震科学实验场,建设集野外观测、数值模拟、科学验证及成果转化应用全链条的科技创新平台。在川滇菱形地块东边界带和重点地区,建成国际领先的多学科高时空分辨率地震科学观测网、地震预测与防震减灾应用分析平台和地震灾害链观测实验平台,提高地震预测能力,服务国家战略和重大工程安全,为提升城市地震韧性提供科学依据,促进应急管理、地震及相关地球学科发展,服务和保障经济社会发展。

  改扩建地震固定监测站,升级观测设备。扩建已有的国家和省级地震预报、预警、速报、编目等业务处理系统,新建运行监控和业务测试平台。扩建国家和省级地震信息服务系统,新建业务评估系统。扩建地震数据质检、计量检测、装备保障等,新建统一调度管理系统。形成布局科学、技术先进、功能完备、流程集约、协同高效的地震监测台(站)网体系,为实现地震观测的自动化、技术装备的现代化、业务应用的智能化和公共服务的精准化奠定坚实基础。

  开展重点地区大地震震源探测、深厚沉积层探测,建立完善潜在震源模型、地震活动性模型、地震动预测模型、地震动参数调整模型等,形成地震灾害风险模型库和数据库,按照宽频带、高精度、多概率、陆海一体的新一代技术思路,编制新一代地震区划图,修订国家强制性标准《中国地震动参数区划图》,编制省级地震区划工作指南及技术规程,建设地震灾害风险信息服务平台,完善地震区划业务体系,为防控新生风险、降低存量风险和应对巨灾风险提供支撑。

  在京津冀、长三角、粤港澳大湾区、成渝等城市群开展地震灾害危险源与重点风险源调查,构建工程结构地震易损性精细化模型,编制特大城市和城市群抗震韧性标准,开展抗震韧性评价,促进城市抗震韧性整体提升。拓展地震烈度速报与预警网络城市地震安全服务,推进建设城市与重大基础设施地震安全防范运行系统,实现地震灾害风险实时监测与预警。开展京津冀地区大震情景构建,建立可视化大震巨灾情景构建模拟系统,基于设定地震开展大震灾害情景模拟与应用分析,展现区域地震灾害情景演化过程,评估应对能力的短板和不足,提供有针对性、可操作的防灾减灾备灾措施。对接智慧城市建设,实现城市地震灾害风险智慧化管理“一张图”。

  围绕决策服务、公众服务、专业服务、专项服务,建设统一标准、开放接口、云端部署的公共服务平台,汇集大数据、人工智能、情景模拟等高新技术,建设产品管理、产品展示、地震数据资源目录服务、产品推广等系统,提供集约化、便捷化、智能化防震减灾公共服务,提升精细化、精准化、个性化服务水平。建设防震减灾融媒体中心,打造防震减灾宣传科普网络和新媒体传播平台,形成新媒体传播矩阵。建设中国数字地震科普馆,实现三维数字影像展示,开发防震减灾科学实验、情景视频、动漫游戏等产品,提供体验式、沉浸式、互动式科普服务。

  推动与“一带一路”国家地震减灾合作机制建设,共同开展地震灾害风险区划、活动断层探测、地震监测台网建设以及地震安全保障技术、标准、规范的交流,提高地震监测预警能力和地震灾害风险防治基础能力。

  加密地震监测站网,融合地质地貌填图、流动观测台阵、连续与流动GNSS、InSAR、水准、大地电磁、地温等技术,提升南天山-帕米尔地区、川藏铁路沿线和西藏综合地震监测能力;对地震重点地区的重点活动构造和县域开展地震灾害风险评估,建立活动断层专题数据库,完善地震灾害防治业务体系,提升新疆、西藏防震减灾基础能力。

  面向我国西北地区和“一带一路”国家地震应急救援培训需求,建设新疆喀什国际地震救援实训基地。升级改造国家地震灾害紧急救援训练基地、兰州陆地搜寻与救护必赢网址基地和山东地震应急救援训练基地。建立国家地震灾害救援培训服务网络。建设重特大地震精准救援指挥调度辅助决策平台,构建全球地震灾害快速评估系统、灾情获取网络,救援作业现场安全预警装备体系,快速定位震后重点搜索救援区域,有效提升地震应急救援响应速度、搜寻效率、救援实效和作业安全性。

  把党对防震减灾工作的全面领导落到实处,健全规划实施工作机制,细化目标、分解任务、明确责任,发挥防震减灾相关部门和行业各单位的积极性创造性,确保规划目标如期实现。加强宣贯,营造规划实施的良好氛围。

  优化防震减灾资金投入,拓宽资金投入渠道,加大防震减灾重点工程项目建设、科学研究、人才培养、技术研发、科普宣传等方面的经费投入。完善经费保障机制,引导社会资金支持,加强资金使用的管理与监督。

  建立区域防震减灾发展协调联动机制,促进京津冀、长三角、粤港澳大湾区防震减灾一体化建设,加强成渝等城市群防震减灾能力建设。建立东西部优势互补的交流共建机制,加大援藏援疆力度,强化对中西部防震减灾基础薄弱地区工作的支持。

  贯彻新时代党的组织路线,弘扬伟大建党精神,践行“对党忠诚、纪律严明、赴汤蹈火、竭诚为民”重要训词精神,加强干部人才培养,完善激励机制,建设政治过硬、本领高强的防震减灾干部人才队伍。

  建立健全评估制度,与新时代防震减灾事业现代化评价相结合,开展规划实施情况动态监测、中期评估和总结评估,加强评估结果的应用,将规划实施情况纳入年度评价体系,促进规划目标任务的全面实现。(本文发布时有删减)

推荐阅读

提高自然灾害防治能力治理模式向事前预防转型 “十四五”应急管

     9月24日,记者从国务院新闻办举行的“高质量完成‘十四五’规划”系列主题新闻发布会上了解...

2025-09-27
2025年地震遗址保护国际学术交流会在汶川举办

     中新网四川新闻9月26日电 (记者 岳依桐)由四川省文物局、四川省地震局指导,四川省文物...

2025-09-27
以练为战 筑牢安全防必赢中国线 郑州市信息技术学校开展地震逃

     学生认线时,一阵急促的警报声划破夜空,郑州市信息技术学校(郑州市第十中学)地震应急疏散演...

2025-09-27
BWIN地震科普 这份逃生避险指南请收藏→

     地震预警如此重要,很多朋友会问,我们如何才能第一时间接收到呢?大家可以看看自己的手机是否...

2025-09-27
优化创新布局 增强技术供给

     2021年,云南省启动新型研发机构培育建设工作,围绕重点产业科技创新的需求,进一步优化科...

2025-09-27
提升城市韧性守护城市安全山东建业工程科技有限公司助力更新

  临沂经济网讯:日前,中共中央办公厅、国务院办公厅印发的《关于持续推进城市更新行动的意见》强调,“促进城市结构优化、功能完善、文脉赓续、品质提升,打造...

2025-09-27
400-8700-6170577-61222333
企业邮箱jsz5858@sohu.com
官方微信